| 上位に戻る | 初版2021/5/3 |
猫を5匹飼っているのですが、犬と違って、暑さには強いと思っていたのですが、どうも暑さにも弱いみたいです。特に太っちょのアメショが、
真夏になると犬みたいにハアハアしだすとヤバイです。かといって、我が家は、家内が倹約家で、日中はクーラを点けません
ペルチェ素子を使って冷蔵庫を作ってみたので、今度は、ヒエヒエパネルを作ってみることにしました。音するので、警戒して全く相手にされない
かも判りませんが、まあ作ってみることにしました
8/5追記サーモスタットの設定温度 28度 ヒステリシスデフォルト2度を0.8度に変更 毎日、アメショと、マンチカンが乗っかっています
熱中症の心配がなくなり良かった良かったですが、アメショが、食欲落ちない、運動しないで、エサ貰ったあと、こちらを 「エサこれだけかよ!」
みたいにずっと見るんですヨ・・・。
バネがついているので、適度に密着がいいと思います
![]() |
流れる経路が短いので、冷えるか心配でした が大丈夫のようです。 中に切子や、油の塊のようなものが残留してい ましたので、事前に洗浄必要です |
![]() |
10枚セット お得かと思いや、3枚がヒビや欠け があり、1枚は全く動作しませんでした 不気味な猫のキーホルダが入っていました 猫好きの家内は、このキーホルダが気に入った みたい ホヘ! |
![]() |
安かったのですが、残念ながら届かず、返金と なってしまいました 仕方ないので、またもや 廃品のパソコン用 電源を使うことに でも残っているのが ジャンク扱いで買った安物 まあ使えてましたが ファンがうるさいので、ファンの電圧下げて 使うことのしました |
![]() |
これを曲げるのが、かなり ムズイ アルミパネルに密着するように、曲げていく のですが、やっぱ素人には難しい! |
![]() |
これは、失敗でした。静音とは書いてましたが かなりうるさいです。 騒音さげるのに、電圧を6Vに落としています が、起動には、10Vないと動き出しませんので、 最初12V 数秒後に6Vに落としています 循環させるので、こんなにパワー必要なかった です。もっと非力で静かなのをチョイスすべき |
![]() |
最初、安い透明ビニールソースを購入しました が最小曲げが大きく使い勝手が悪かったです ちょっと高いですがシリコンチューブを購入しな おしました |
![]() |
最初3mm厚アルミ板をホームセンターで購入しよ うと思ったのですが、結構高いですで、 ペット用のアルミパネルを購入しました パネルの硬度はありますが、やっぱ薄い 1mm厚くらいしかないゾ!! |
![]() |
ファンを固定しないといけないので、百均で、金属の 本立てを購入しました ジグソーで、ファンの開口と、大きすぎるので切り取り ました。 2組なので、4枚ジグソーでカット 外の駐車スペースで切りました かなりの 騒音だし、結構時間かかるゾ!! 嫁はんが、出てきて 「あんた!猫が驚いて騒いでるがな! 近所から苦情くるで!!」 んなこと言ってもしょうがねえ トホホでした |
![]() |
ペルチェ素子 水冷ブロック ペルチェ素子で、 サンドイッチにするのですが、熱伝導を上げる ためシリコングリスを塗っているのですが、 締め込んでいくと、グリスで滑ってこれがずれて、 くるので、手間取ってしまいました 2組目の時は、学習したので、ずれないように 針金で巻いてから締め込みました で、締め込んだあとで、針金を外しました |
![]() |
で、組みあがったところで、通電してみました |
![]() |
まあ 水流してないので、露結したところが 霜が出ています |
![]() |
とりあえず、バラックで組み立てて冷えるか テストしてみました 30分くらい経過したところで 室温が、17℃ 銅パイプの温度が7℃ 1組でこの程度なので、2組あればパネルは 冷やせそうです ポンプは、板に振動が伝わってめちゃうるさい です。これはなんとかせねば、使ってられない ぞおお! ちなみに6Vぐらいまで下げると超しずかです 但し、6Vでは始動しない |
![]() |
前に冷蔵庫の断熱材として買った、発泡スチロール 建材で買ったので、大量に余っているので、 今回もヒエヒエパネルの下に敷いて利用すること にしました 0.2mmのステンレス線に2Aくらい流して切断 パネルに沿って切断するので、まっすぐ きれました |
![]() |
パイプに沿って発泡スチロールに溝を掘ったので すが、最初ナイフで削ったのですが、あまり深くは 掘れずパネルが浮いてしまうので、 深く掘るのに、ハンダごての先を銅線を丸めて 差し込んで丸く熱でカットできるようにしました 支えが無いので、上下左右 ぐにゃぐにゃです |
![]() |
最初は、アルミパネルを置いていたのですが 銅パイプがぐにゃで、うまく密着していなく 熱の 伝わりが悪いので、ネオシールを会社から貰って きて充填しました 熱の伝わりは、バッチリになりました |
![]() |
動作音が気になるかと思いましたが、 ポンプを箱体に密着させないようにして 振動が伝わらないようにしたところ とても静かになりました 電圧も落としているので 動いているか 判らないぐらいですが、サーモのリレー動作音が 気になるのと、起動時のポンプが数秒ブウーンと 音がします まあ 猫が、暑い時間帯はずっと占有しているので 作ったかいがありましたよおおお ちなみに、パネルの温度は、27度に設定 25度〜27度で変化します 冷えすぎるみたいで、たまに降りては、また乗って います |
![]() |
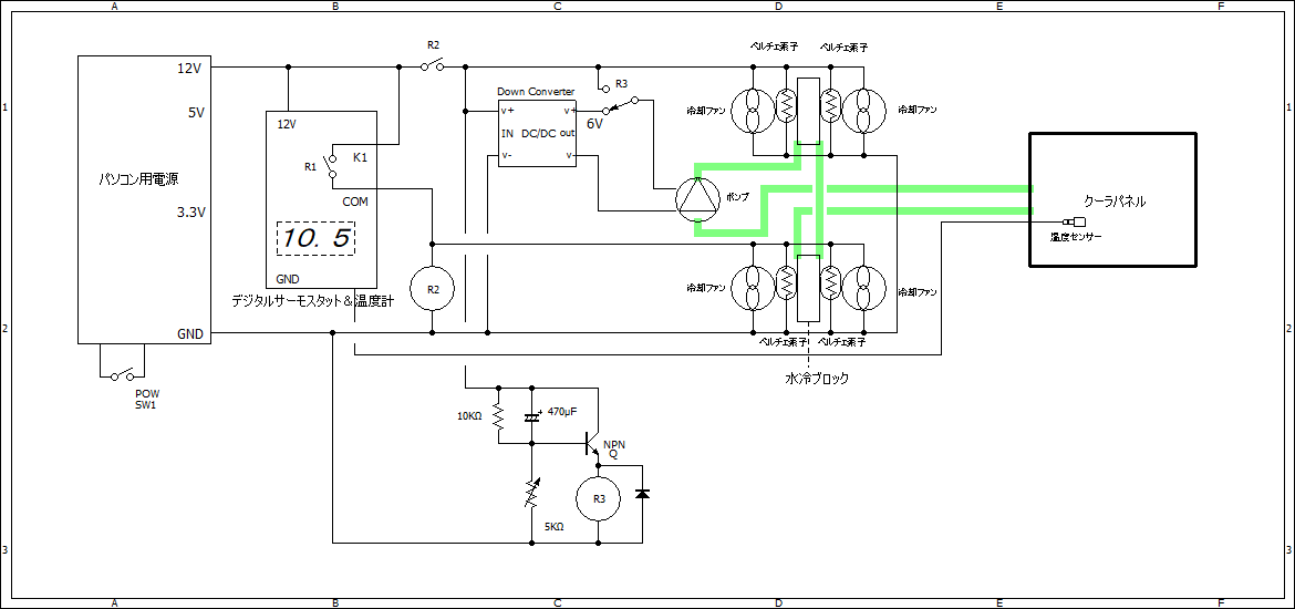
さてどんな回路になったかというと、下記です まず、温度制御の切入リレーですが、ペルチャ素子1枚で、おそらく4.5A 4枚ですと18Aになります。サーモスタットのミニチュアリレーには、20Aと書いてます。 まさかのちびこいリレーで、定格20Aとは思えません 安全のため、もう一個リレーを追加して、2つに分けました 6個1000円で買って使っていなかったものです。温冷庫作るときに、サーモスタット逆動作できるのを知らなかったので、1回路2接点の ものを買って使っていませんでした(B接点利用するつもりでした) で、リレーも、ダウンコンバータも余っているので、ポンプの起動時は、12Vで始動させて、数秒して6Vに切り替える回路を追加しました まあ静かなポンプでしたら、いらないですが・・・・。 |

![]() |
|
![]() |
|
![]() |
|
![]() |
|
![]() |
|
![]() |
|
![]() |
|
![]() |
マンチカン ♂ |
![]() |
アメリカンショートヘア ♀ |
![]() |
黒猫 ♀ |
![]() |
黒猫 ♂ |
![]() |
茶白 ♀ |