| 上位に戻る | 初版2023/7/04 |
猫の熱中症対策で、以前ペルチェ素子を使って、ヒエヒエパネルを作りましたが、3階で隔離している杏子専用にしたので、
アメショウの姫用に、ヒエヒエパネル2号を作りました。前作は、廃熱がでてどこでも置くことができなかったのですが、
今回は、凍らせたペットボトルを熱源として冷やした水を循環させてパネルを冷やしました。電気は、ポンプだけなので
モバイルバッテリーを使っていますので、どこでも置くことができます
![]() |
発砲スチロールの上に、ダンボールで 枠組みを作ります シリコンゴムのパイプをぐるぐる巻いて 敷設します 内径7mm 外形10mmのシリコンパイプ 真ん中に温度センサーを設置 |
||
![]() |
保冷用の発砲スチロールの箱に、 ポンプと、水、凍らせたペットボトルを 入れます |
||
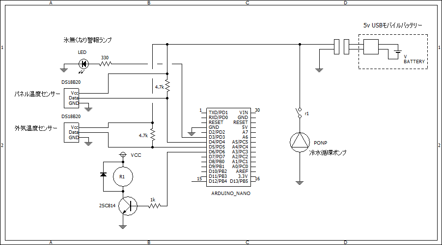
|
マイコンと、ポンプ用のリレー制御ユニット | ||
![]() |
シリコンパイプの上に、鉄板をおきます 鉄板焼き用ですが、もう使うこと無いので 猫用におろしました |
||
![]() |
6.5kgのアメショウ(姫)にはちょっとサイズ が小さかったので、桐板で脚と頭の置台 を追加しています |
||
![]() |
いやー気持ちいいみたいで、 離れないス |
