| 上位に戻る | 初版2024/11/2 |
水晶発信で、FMトランスミッターを作ろうと思ったら、やっぱ共振周波数の判るコイルが要りますよね
50年以上前に自作したディップメータを持っていたので引っ張り出してきました 何故か2台も作って
いるんですね 1台目は、J-FET 1石で、2台目は、3SKの4本あしFET 2石で作ってました
通電してみたところどちらも動きそうです 2台目が上限周波数80Mまでしか発信しないようです
今回FMなので、100M以上はほしいので1台目を使うべか
でテストしたところ、どうも1台目は、磁気ヒステリシスの影響が大きく共振点が判らん!!
これか!!2台目を作った理由は コアのあるコイルを使うと、コアが磁化してヒステリシスが発生
するものと推定(ほんまかいな 信じないでください)
2台目は感度が高く、ヒステリシスの影響が出にくいようです
で解決策として、共振コイルに負荷をかけて、デップを出やすくするのと、負荷をメータにして
メータでも共振点を判るようにすればいいんじゃねえ 負荷の影響で共振点が若干周波数が下振れ
するかもですが、実際に回路組む時も下振れするはずなので まあいいか
とりあえず 山ほどあるコイルから 該当
する周波数のものを探すかあ
学生時代は金ないからジャンク部品ばっか
集めてたなあ
![]() |
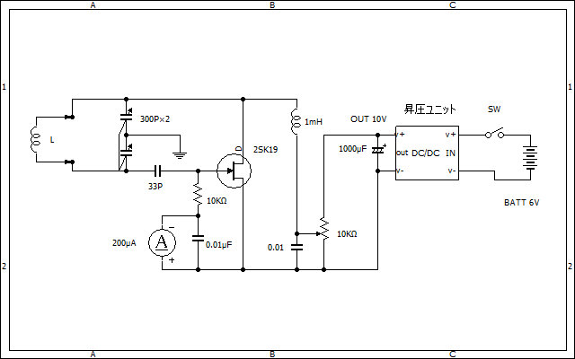
電源が、006P電池を使っていて、もうサビサビに なってました 006P電池持っていないので、1枚100円でかった 昇圧ユニットを使うことに 単4電池を使って、10V まで昇圧 このユニットノイズが多いですよね 電コン付けたら 昇天する個体もありましたが、幸い使ったユニットは 、1000μ付けても問題なく動作しました |
![]() ![]() でこんなのを作りました ![]() |
![]() |
