断捨離で、捨てるには忍びないけど、売れそうな古い部品を整理していたら、MM57100N
という マイコンが登場する以前の
テレビゲーム用のICが出てきました。売ろうと思って、MM57100のデータシート見てたら アナログテレビ用RF信号を作る
MODULATOR(LM1889N)と、CLOCK DRIVER(MM53104N)が必要です。このゲーム機作って遊んでいたのでこのIC持って
いたはずだが、どうもマイコンキットTK80のビデオユニットを作るのに使ってしまったみたい 3.579545MHzの水晶振動子も
無い!! 売るにしてもこのままでは使えない どのみちアナログテレビはもう無いのでコンポジット信号を合成を出せないか
やってみました
- データシートの回路図
映像信号のタイムチャートを見ると、VIDEO信号は、上下 逆ですが白黒のコンポジット信号っぽいです
R-Y(CHROMA B) B-Y(CHROMA A)は、カラー信号みたいです
カラーは諦めて、白黒であれば、このVIDEO信号を反転させて1Vp-pぐらいのレベルにしてあげれば良さそうです
VIDEO出力には、回路図では2kΩの抵抗が直列に入っているので、直結すると壊れるかも
で、オペアンプで、信号を反転させて出力のインピーダンスを低くすることに
オペアンプは、古い汎用の741しか持っていないのでこれを使いました 但し帯域が、1MHzしかありませんが、カラー信号を扱わない
のでまあいけるかなってな感じです
次に問題なのは、クロックです クロックのタイムチャートを見ると、1.02272MHzとなっています 昔作った周波数カウンタで使って
いた1MHzの水晶振動子があったのでこれを使うことにしました VIHレベルが、0V(VSS)
VILレベルが、-15V(VGG)になっています
マイナス接地だし ウザ! です 接地が逆になるが、CMOS IC これも古いが MC14011Bを使ってみることにします
実は、V1Lレベルが、VDDと勘違いして、VDDレベルを供給してしまいましたが、動いていました 間違い 今気づきました
又、タイムチャートでは、tpw1が、0.405μs tpw2が、0.380μs まあMIN の値なので 取り合えず、ヂューティ比1:1でやりました
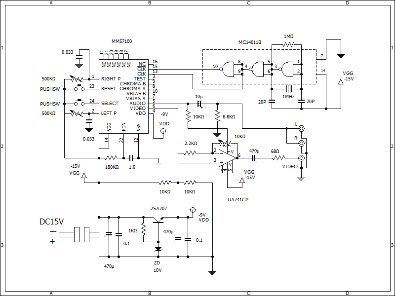
- 制作した回路図

適当に手持部品を使ったので、発振回路は、NAND使っていますが、4049のインバータがいいかと思います CMOSは通常タイプ
のもの(電源MAX 18Vのもの) オペアンプは、めちゃ古い741を使っていますが帯域が、1MHzしかないので ビデオ信号処理には
向いていません。
コンポジット信号 ネットで調べると、同期信号 -286mmV 白最大714mmVとなっており、信号のオフセット必要かと思いましたが
オペアンプ単電源で、コンデンサーで直流カットするだけで動作しました 結構ラフな信号でいいみたいです
実際のビデオ信号 同期信号は、-80mmV 白信号60mmVくらいしか無い!!
- 操作方法
SELECTボタンで、ホッケー、テニス、ハンドボールを切替できます ホッケーってマニュアルには書いてますがスカシュじゃねえか
RESETボタンで、ゲームが開始します
ハンディとして、パドルのサイズを大 中 小と切替できます パドルを上か、下に移動してRESETボタンを押すと切り替わります
シングルモードに切替するには、2つのパドル回路をRCネットワ−クにつなげって書いてますね??
- 実際動作しているところ
画質が悪く 縦に縞々が出ています 配線方法が悪いのか パスコンの効果が無いのか
クロックが、オリジナルのICではないのでそのせいなのかは不明です
- 出来上がったもの

以上間違い等ありましたら、以下ご意見箱にお願いします
ご意見箱