| 上位に戻る | 初版2020/09/21 |
我が家は、冷蔵庫が2階の台所にあって、俺の部屋は1階。休日は、ビールを片手にもって、おつまみをバリバリいわせながら
撮りためたアニメをまとめて見るのが俺にとっては、至高の時間なのだが。ビールをいちいち2階まで取りに行かないといけない
途中で、無くなると、2階までビールやらチーズをとりに行かないといけない。おつまみを食いだすと、においに誘われて、ネコ軍団
がやってくる(わが家は、家の中に猫を5匹かっている 俺は犬派なんだが 猫は家内のパワハラ)
落ち着いて、つまみが食えない。仕方ないので、冷蔵庫から猫用のカニカマボコやら、じゃこなんかを取りに行ってやってまた
冷蔵庫に戻さないといけない 俺の至高の時間があああ
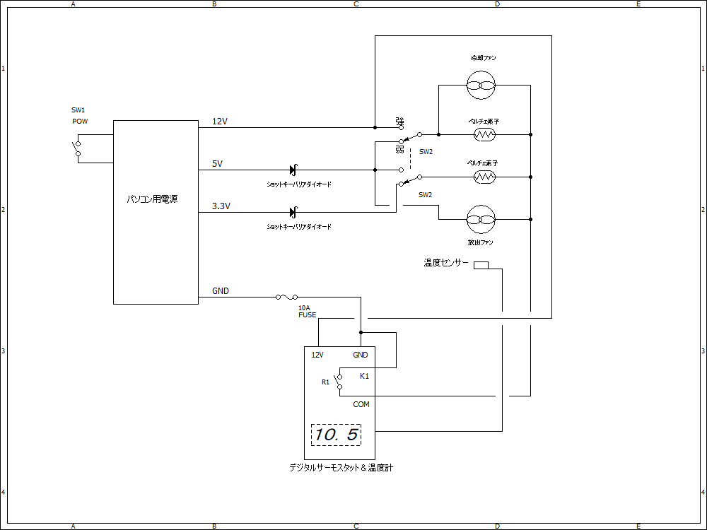
で調べて見ると、半導体冷蔵庫ってのが安く売ってる 捨てずに持っていた古いパソコンの電源と、CPU用冷却ファンがあれば
作れそうだ。これで、捨てずに持っていた電源と、冷却ファンが日の目を見れそうだ My 冷蔵庫を作るゾ!


![]() |
![]() |
![]() |
![]() |
![]() |
![]() |
![]() 10mmの発泡スチロールを内側に張り付ける 切る道具を持っていないので、昔、ガイガーミューラ管を作るときに買った 0.2mmのステンレス線に2Aくらい流すと、ちょうどいい切れ味になりました 銅線だと、より線の信号線などの超細い銅線を使えば発熱しますがさすが に銅線が切れやすいです |
![]() |
![]() |
![]() |
![]() |
![]() |
![]() |
| 品名 | 熱伝導率W/mK | 入手等 |
| 発泡スチロール | 0.04〜0.037 | ホームセンターで、色んな厚みの物が入手可能 値段も手ごろです |
| 真空断熱材 | 0.002 | 発泡スチロールの20倍 普通では売っていない 特注で作ってくれるところはありますが 値段が高い こんなおもちゃに金かけられないゾ |
| スタイロフォーム IB (商品名) |
0.036 | ホームセンターで、色んな厚みの物が入手可能 値段も手ごろです |
| スタイロフォーム スタイロエース | 0.028 | 厚みの種類が豊富でこれが欲しかったのですが ホームセンターには売ってませんでした 通販でも、1万円分くらい購入しないと販売している ところが無い・・・・。 |

![]() |
![]() かかか完成しました!! |
![]() |
ちょっと温度が見にくいですが、弱モードで、周囲温度が、24.4度 箱体の 外部温度が23.4度 庫内温度が、0.5度 どうやら 実働に耐えれそうです 強モードにすれば、もう少し冷えるはずなので夏場でも大丈夫そうです |
![]() |
|
![]() |
弱モードで動作中です。 5Vと、3.3V印加時 0.117V (0.117V/0.5Ω)*100V=23.4W |
![]() |
強モードで動作中です。 12Vと、5V印加時 0.419V (0.419V/0.5Ω)*100V=83.8W |
![]() |
弱モードで、目標温度に達して電源が 切れた状態 0.044V (0.044V/0.5Ω)*100V=8.8W |

