
---------------------------------------------------------------------------------------
※本記事は、実験的内容ですので、これを元に作成した以下の記事のほうが実用的です。
マジックインクGM ポケットガイガーカウンター 電離ガスヘリュム クエンチ剤ブタン 完全閉鎖管
消臭スプレー缶ポケットガイガーカウンター(雲母管) 電離ガス窒素 クエンチ剤ブタン 先端電離型
---------------------------------------------------------------------------------------
さてマジックインキの空管を使って、ガイガーミューラー管を作ってみましたので、ご紹介します。
管内の圧力は、1気圧なので、空気中の窒素を使った場合5000Vくらい印加しないと、電離現象が起きませんでした。
苦労したのは、コッククロフト回路で高圧を作った場合に高圧のリップルが多く、高電圧の為検出回路に漏れてくること
クエンチとして入れているブタンガスが、浸透圧だけなのに、結構早く抜けてしまうことです
本内容では、ガスライターのブタンガスを使っています。管内のブタンや酸素の濃度によっては、発火するかもしれません
絶対に、前面の窓を覗いてはいけません
また、5000Vくらい印加していますので、通常に乾燥している場合でも、2mmくらいの距離で放電破壊が起きます
尖った部分や、湿度がたかったり、埃などにより、これより長い距離でも放電現象が発生する場合があります
※1000V以上測ってテスター壊してしまいました 2500円さよなら〜 500V耐圧でした
※昇圧用トランスST14を使って試している時、クリップの接触不良からチョッパ状態になり壊れました800円×2個さよなら〜
※テスト中、パンという強烈な音が 放電破壊が、・・・・。あああこわれた・・・。サージ保護回路追加しました
高圧には、くれぐれも注意してね!!
![]() |
インクの出なくなった、マジックを GM菅で、つかえるか試してみよう |
![]() |
お尻に穴を開けて、リーマで、拡大しました |
![]() |
先端部を切り取りました |
![]() |
消ゴムで、お尻にフタをする アノード極は、0.8mmスズメッキ銅線 先端を丸めました 丸める角度によって電離の状態が変わります ので、ここの加工は、カットアンドトライとなります 先端部分の形状は重要です (安定動作する領域が変化します) 私の場合は、1回の加工で問題なく動作しました ので、尖った部分が無いようにすればほぼ大丈夫 です |
![]() |
ゴム栓にアノード用の銅線を差込みました アノードの極が見えています |
![]() |
消しゴムを奥へ移動させて、カソードの端子を 取り付けました その後、エポキシの接着材を充填しています |
![]() |
キャップの先を切断して、シール材を充填 使ったシール材は、お風呂用のもので、 シリコーンゴムです |
![]() |
密着するように、管先端にオイルを塗って 付かないようにしてからシリコーン充填材を 充填して先端部の型状にゴムを形成 とにかく、ガスが抜けないように密着させる 構造を作ります |
![]() |
完成したところ |
![]() |
ストローを使って、ガスライターのブタンガスを 注入します ブタンガスは、クエンチの役割を果たします 強電圧をかけて放射線をトリガーに窒素が電離 一旦電離してしまうと、トリガーが無くなっても 電子の雪崩現象は発生したままとなります これを止める役割がブタンガスです 10%〜20%くらいと思われます 少ないと、雪崩現象が止まりません 多いと、雪崩が不十分となり、感度が下がります まあ適当でいいです |
![]() |
管の先端部に、シリコンオイルを塗っておき、 ラップの隙間からガス抜けが起きないようにし ます すばやくラップでフタをして、先端部を取り付け ます。 使わないときは、キャップがあるので、キャップを 付けておきます |
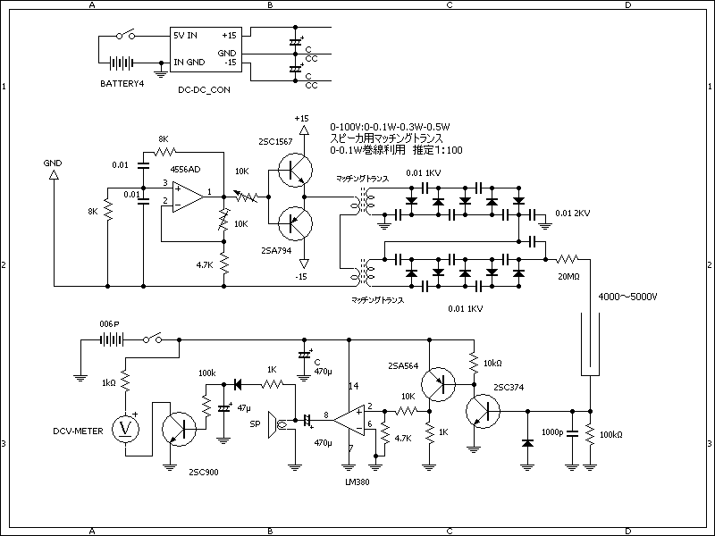
さて作った回路を以下に記載します
スピーカでブチブチを大きな音で聞きたかったのでこのような回路になってしまいました
パルスをカウントして小さな音でブチブチ音聞くだけならこんな複雑回路不要と思います
正弦波を発信させて、2個のトランスで昇圧して、リップルを位相を反転させて打ち消しています
トランスは、放送設備で必ず使われているスピーカ用のマッチングトランスです

※2011/6/11 高圧発生回路の一時側及び二次側のGNDを切り離し これに伴い、メータ駆動回路をオペアンプから
トランジスタに変更
発信周波数は、2.5kHzくらいです。これは、トランスの共振周波数に近い値にしています。ブロッキング発信で発信したときの
周波数に合わせています
マントルでブチブチ鳴っているところです
![]() |
完成したところ ケースは、ダイソーで買ったものです |
![]() |
中味です。 結構電気食うです ウィーンブリッジ回路で、260mAくらい 消費します。なぜに・・・・。 合計300mA 左上の空きスペースは、ミューラ菅 を実装すべく空けています |
■さてその後(外部クエンチ実験)
ガス抜けなどにより、GM管の寿命が短い為、クエンチガスを使わない方式を実験しておりました
案1電離が発生したら、GM管への印加を切断して、雪崩現象を止める
カソード側回路の挿入 帰還容量の少ないトランジスタでテスト → NG
応答速度が遅くなるが、リレー回路を挿入 → 漏れで発信する
案2アノード側に高抵抗を挿入し、電離が発生したら、電離電流で電圧が低下して雪崩停止
停止後、電圧が復旧することで、戻る
数GΩなんて抵抗ないので、取り合えず、紙を抵抗代わりに、直列に挿入してテスト
バッチリ動作 感動していたのですが、そのうち、バシバシっと、絶縁破壊音がして
回路があの世に逝ってしました
電圧調整ボリューム 通常は、半分くらいのところ、最大で動作させていました
7000Vは印加されていたと思われ
まだ調べていませんが、DC-DCの出力電圧4Vしかありません多分 ショート状態
かなりやられているっぽいです トホホホ・・・・。
多分トランスの絶縁破壊です 位相で打ち消す為、直列に接続しているので、
一時側と、二次側の間に、2500V以上が印加されてしまう構造になっています
発信回路のアースと、二次側のアースを切り離す必要がありあそうです
メータを駆動させるのに、あまったオペアンプを使ってしまったのが仇になりました
そのうち、作り変えます※GND切り離し、修理
さてその後、修理しましたので、再度テストしました
本日は、雨で、湿度が高く、空気では正常に電離しませんでしたので、ヘリュウムを充填して確認しました
管内は、ヘリュウムのみで、クエンチ剤は入れない状態です
高抵抗は、紙は、湿ってNGでしたので、爪楊枝を抵抗代わりに代用しました
放射線を検出することができました
ヘリュウムの利点は、電離電圧が低いことです。3000V以下で電離します
難点は、ガスが抜けやすいことです
テストしているところです
■高抵抗による外部クエンチの考察
上記のテストで、マジックインキの管と化粧ビンでは、後者のほうが電離音が大きく、間隔が長いです
これは、マジックインキ管のほうが放射線の入る口が小さく管の厚みも大きいので感度が低いです
ただ、電圧変動に対する稼動領域が広く、安定して動作します。化粧ビンのほうは、電圧稼動領域も狭いうえ、
ぷちぷち細かくは鳴っていますが、実際は、放射線源をベタに近づけないと電離しません
マジックインキ管では、ある程度線源と距離(数センチ)があっても反応します
マジックインキ管は、細長く、径も小さい為、静電容量が大きく電離を検知するのに、十分な電荷があることと、
充電に時間がかかる為、安定的に動作するものと思われます。但し、電離と再電離までの時間間隔が大きくなる
ので、電離数が放射線強度とは比例してこない可能性があります
管の容量を測ってみました
実は、高圧測ってテスターを壊してしましい、新しく、テスターを買いました なんと、\1080円ですが、trの増幅率や
温度、周波数、キャパシタンスも測れます インダクタンスも測れたらさらによかったのですが
大阪日本橋の千石電商で買いました。但し、「スイッチの接触わるいです」 コメント付
パチもの大好き人間としては買わずにいられず、買っちまいました
![]() |
|
![]() |
マジックインキ管で、10pF |
![]() |
ダイソウ化粧ビンで、4pF |
安定的に動作させるには、10pFくらいあったほうがいいかもしれませんので、4pFの場合は、6pFくらいを
パラにつないでテストしてみようと思いますが、手元に高耐圧なコンデンサーありませんので、後日です
出来れば、高抵抗も測りたかったのですが、さすがに測る方法がありません
テスターの電流の最低単位が、0.1μA 24V印加して紙の抵抗距離2mmで、0.1μ振れましたので、
24÷0.0000001=240MΩ 大体2cmくらい離れていましたので、2400MΩと思われます
超ハイインピーダンスです はああ GM管用ケースとかシールド必要かも
また、クエンチガスが必要ないので、GM管自体の寿命が無いですが、結局湿度が高いと計測できません
完全密閉型(寿命が短い、α線が計測できない)か、ラップ方式の場合は、キャップに乾燥剤を仕込むなど
の工夫が必要になってきます
■陽極の形状の検討
マジックインキ管の陽極の太さは、0.8mmのスズメッキの銅線を利用しています。細いほど電離しやすいのですが、
細いとささえられません。
他のページでも紹介されている、先端を3つまたに分けてみました
電離開始電圧は、相当低くなりました。でも、まったく線源に反応しません。今日も雨なので、そのせいかもしれません
ヘリユムを充填しようと思ったら、ヘリカくん9.5Lが空になってるじゃあありませんか。息子にやられてしまいました トホホ
梅雨時期では、どうも空気管は、シーズンオフです
窒素ガス調べていましたら、小分けで売ってました
http://www.tech-jam.com/items/KN3126181.phtml
638円でも、送料1000円もかかります
アルゴンガスもあったのですが、販売単位が、10本からになっていまして、さすがに10本は・・・・・。
もうひとつは、今までは、すべて先端で電離させていましたが、先端で電離しないうように先端部分を絶縁して
3mmのボルトを陽極にできないかと考えています。胴体部で電離 ねじ山が切られて均一に山になっているので、太いで
すが逆に電離しやすいのではないかと・・・・・。
晴れた日に試したら報告します
![]() |
より線の銅線を3本より合わせてハンダで メッキしています そもそも点でしか電離しないので、 放射線を検出するのにはNGな構造です やはり、電界が均一になるように配置する ほうがいいです |
![]() |
管は、ダイソーで買った、壊れたペンライト のアルミ管です |
■ガス抜け防止の為、雲母貼ってみました
さて、昔、トランジスタの絶縁用で買った雲母をもっていましたので、切り取ってはっ付けてみました
![]() |
あまり状態がいいとはいえませんが |
![]() |
雲母は、もろいので、切り取るのは 注意必要です |
![]() |
しかし、汚い貼り方・・・・。 |
![]() |
雲母面が、接着材がついちまった |
![]() |
アノードの極は、同軸ケーブルの芯を使って 、0.8mmのスズメッキ線を支えています 少し大きさが小さかったので、水周りの配管ネジ に巻くテープが残っていたので、巻いて太くしてい ます。密着しているので、多分ガスもれしない 予定です |
![]() |
前に、車のフロントガラスが、ひびが入った時 に修理するのに買った、樹脂を充填させ る注射器がありました。ブタンを充填するとき 使うことにしました。 これで、分量が判るようになりました |
さてその後ですが土日仕事であまり検証できていませんが
先端部ではなく、胴体部での電離を検証しましたので、報告します
先に記載したように、長いボルトで電離させてみたいのですが、ボルトがなく、0.2mmのステンレス線が入手できました
ので、テストしてみました
電離検出部が長いので、感度よくなるかと期待したのですが、先端電離とあまり変わりませんでした
ちなみに、湿度が高く、空気では安定せず、窒素ガスを充填しています
ブタンガスは、だいたい20%程度混入させています
![]() |
いやー 細いです さかつうヤフーから購入 しました ジオラマ用の素材 0.2mmです |
![]() |
さすがに細そすぎてプランプラン するので、先端に、支えとして ケーブルの被服を利用しています 先端を絶縁しているので、先端電離 しません |
![]() |
実験用窒素ガスです 湿度高くなければ、無くてもいいんで すが クーラ、ギンギンにきかせれば湿度が 高くても、通常の空気で動作しました |
![]() |
管の入り口付近は、ねじきりで、径が 小さくなっているので、電離しないよう に絶縁しています |
先端部ではなく、管全体で検出しています
α線は、前面しかダメですが、実際のところα線の線源をもっていないので確かめようもありません
動作しているところ
アルミの管を通して検出しているので、感度はあまりよくなさそうです
0.8mmのスズメッキ線の場合は、先端部分の加工(丸く尖らせる)の状態によって状態が変わりますが
0.2mm線は、先端加工が無いので、失敗がないといえます
■ブタンの消失について
一応、ガス漏れないように密閉していますが、クエンチ効果が日々減っていきます
今のところせいぜいもって1週間程度です
![]() |
風呂の蛇口を交換したときのシール材が残って いましたので、口に巻きつけて密閉をよくして います |
![]() |
ブタンが別の理由で、消失している可能性もあります
高抵抗による、外部クエンチもテストしていますが、問題点が2つ
ヘリユムの場合は、安定動作していましたが、窒素の場合だと、じれい発信を起こしたりします
とにかく、数Gオームの回路なので、外部影響を受けやすくなります(配線ルートなど)
もうひとつは、高抵抗ですが、爪楊枝や、紙は、湿度によって抵抗が変化する為安定動作できません
爪楊枝を接着材で固めてしまえばどうかと思っていますが、内部の湿度が一定に保たれるとは思えない
ス・・・・・・・。
クエンチ剤を無水エタノールとし、フタ部分の樹脂の部分(ペン先部分)にパッキンとの間に空間があるので、
そこに、脱脂綿をつめて、アルコールを充填しました。これで、気化するので、脱脂綿に含まれるアルコールが
無くなるまでは使えるはず・・・・。
陰極面と陽極は、アルコールでは接しないようにしているのですが、当日は、電離しますが、ぜんぜん検出できず
次の日は、電圧を最大にしても電離しなくなりました。
さてその後、密閉度を高めてテストしてみました
蝋を溶かして、密閉に生かしてみました
以前ヘリュムで実験したところ、電離電圧も低く感度も高く良かったのですが、数時間で、ヘリュウムが抜けてしまいました
さてその後ですが、毎日稼動させてチェックしたところ、1週間たっても両方とも電離電圧や、電離数に変化なく
安定に稼動 ああやっとガス抜けから開放されました
通常の空気を使う場合は、密閉できる容器に、乾燥材と管を入れて冷蔵庫で乾燥させたほうがいいと思います
酸素があると、燃焼と同じような現象が起きてブタンの一部が水分になると思われますので、ブタンを少し大目に
したほうがいいと思われます